• Предмет: Алгебра
  • Автор: mrflack10
  • Вопрос задан 3 года назад

Решить любые 5 примеров, ответ расписать

Приложения:

Ответы

Ответ дал: Miroslava227
1

Ответ:

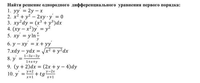
1.

Разделим на х.

 \frac{y}{x}  \frac{dy}{dx}  = 2 \frac{y}{x}  - 1

замена:

 \frac{y}{x}  =   U \\ y = U'x + U

U(U'x + U) = 2U - 1 \\ U'x + U =  \frac{2U  - 1}{U}  \\ U'x =  \frac{2U - 1 -  {U}^{2} }{U}  \\  \frac{dU}{dx} x =  \frac{2U - 1 -  {U}^{2} }{U}  \\  - \int\limits \frac{UdU}{ {U}^{2} - 2U + 1 }  = \int\limits \frac{dx}{x}  \\  -  \frac{1}{2} \int\limits \frac{2UdU}{ {U}^{2} - 2 U + 1}  =  ln(x)  + c \\  -  \frac{1}{2} \int\limits \frac{2U - 2 + 2}{ {U}^{2} - 2 U + 1} dU =  ln(x)  + C \\  -  \frac{1}{2} \int\limits \frac{(2U- 2)du}{ {U}^{2}  - 2U + 1}  + \int\limits \frac{dU}{ {(U - 1)}^{2} }  =  ln(x)  + C \\  -  \frac{1}{2} \int\limits \frac{d( {U}^{2} - 2U + 1 )}{  {U}^{2}  - 2U + 1 }  + \int\limits {(U - 1)}^{ - 2} d(U - 1) =  ln(x)  + C \\  -  \frac{1}{2}  ln( {U}^{2}  - 2U + 1)  -  \frac{1}{ U - 1  }   =  ln(x) + C \\  ln( {U}^{2} - 2u  + 1)  +  \frac{2}{U - 1}  =  - 2 ln(x)   - 2C \\  ln( \frac{ {y}^{2} }{ {x}^{2}  } -  \frac{2y}{x}  + 1 )  +  \frac{2}{ \frac{y}{x} - 1 }  =  - 2 ln(x)  + C \\  ln( \frac{ {y}^{2} }{ {x}^{2}    } -  \frac{2y}{x}  + 1 )  +  \frac{2x}{y - x}  =  - 2 ln(x)  + C

общее решение

2.

 {x}^{2}  +  {y}^{2}  - 2xy \times y' = 0

разделим на х^2

1 +  \frac{ {y}^{2} }{ {x}^{2} }  - 2 \frac{y}{x}  \times  \frac{dy}{dx}  = 0

та же замена

1 +  {U}^{2}  - 2U(U'x + U) = 0 \\ U'x + U =  \frac{1 +  {U}^{2} }{2U}  \\  \frac{dU}{dx} x =  \frac{1 +  {U}^{2} - 2 {U}^{2}  }{2U}  \\ \int\limits \frac{2U}{1 -  {U}^{2} }  = \int\limits \frac{dx}{x}  \\ 2 \times  \frac{1}{2 \times 1}  ln( \frac{1 -U}{1 + U} )  =  ln(x)  +  ln(C)  \\  ln( \frac{1 - U}{1 + U} )  =  ln(Cx)  \\  \frac{1 -  \frac{y}{x} }{1 +  \frac{y}{x} }  = Cx \\  \frac{x - y}{x}  \times  \frac{x}{x + y}  = Cx \\  \frac{x - y}{x + y}  = Cx

общее решение

4.

(xy -  {x}^{2} )y' =  {y}^{2}

разделим на х^2

( \frac{y}{x}  - 1)y' =  \frac{ {y}^{2} }{ {x}^{2} }

та же замена

(U - 1)(U'x + U) =  {U}^{2}  \\ U'x + U =  \frac{ {U}^{2} }{U - 1}  \\  \frac{dU}{dx} x =  \frac{ {U}^{2}  - U(U - 1)}{U - 1}  \\  \frac{dU}{dx} x=  \frac{ {U}^{2}  -  {U}^{2}  + U}{U - 1}  \\ \int\limits \frac{U - 1}{U}dU  =\int\limits \frac{dx}{x}  \\ \int\limits(1 -  \frac{1}{U} )dU =  ln(x)  + c \\ U -  ln(U)  =  ln(x)  + C \\  \frac{y}{x}  -  ln( \frac{y}{x} )  =  ln(x)  + C \\  \frac{y}{x}  =  ln( \frac{y}{x}  \times x)  + C \\  \frac{y}{x}  =  ln(y)  + C \\ y = x ln(y)  + Cx

общее решение

5.

x \frac{dy}{dx}  = y ln( \frac{y}{x} )

разделим на х

 \frac{dy}{dx}  =  \frac{y}{x}  ln( \frac{y}{x} )

та же замена

U'x + U = U ln(U)  \\  \frac{dU}{dx} x = U ln(U)   - U\\ \int\limits \frac{dU}{U( ln(U)  - 1)}  = \int\limits \frac{dx}{x}  \\ \int\limits \frac{d( ln(U)  - 1)}{ ln(U)  - 1}  =  ln(x)  +  ln(C)  \\  ln( ln(U)  - 1)  =  ln(Cx)  \\  ln(U)  - 1 = Cx \\  ln( \frac{y}{x} )  =  Cx + 1

общее решение

6.

y - xy'= x  + yy'

разделим на х

 \frac{y}{x}  - y'= 1 +  \frac{y}{x}y' \\ y' +  \frac{y}{x} y' =  \frac{y}{x}  - 1 \\ y'(1 +  \frac{y}{x} ) =  \frac{y}{x}  - 1

та же замена

(U'x + U)(1 + U) = U- 1 \\ U'x + U =  \frac{U - 1}{U + 1}  \\  \frac{dU}{dx} x =  \frac{U - 1 -  {U}^{2}  - U}{U + 1}  \\ \int\limits \frac{U + 1}{ - 1 -  {U}^{2} }  = \int\limits \frac{dx}{x}  \\  - \int\limits \frac{U + 1}{ {U}^{2}   + 1}  =  ln(x)  + C \\  -  \frac{1}{2} \int\limits \frac{2UdU }{ {U}^{2} + 1 }  - \int\limits \frac{dU}{ {U}^{2}  + 1}  =  ln(x)  + C \\  -  \frac{1}{2} \int\limits \frac{d( {U}^{2}  + 1)}{ {U}^{2}  + 1}  -  arctg(U) =  ln(x)  + C \\  -  \frac{1}{2}  ln( {U}^{2} + 1 )  - arctg(U) =  ln(x)  + C \\  ln( {U}^{2}  + 1 )  + 2arctg(U) =  - 2 ln(x)  - 2C \\  ln( \frac{ {y}^{2} }{ {x}^{2} } + 1 )  + 2arctg( \frac{y}{x} ) =  - 2 ln(x)  + C

общее решение

Вас заинтересует