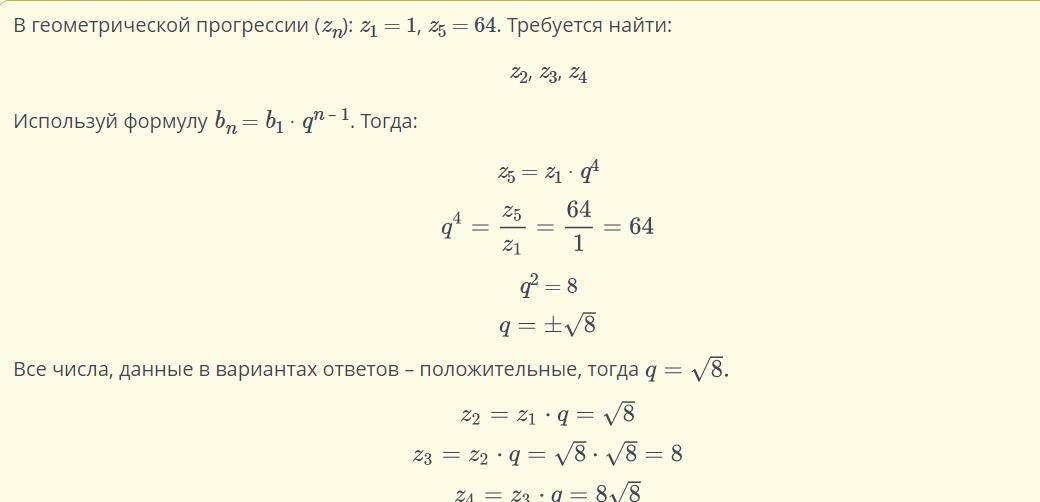
Скажи три числа, которые можно вставить между числами 1 и 64 так, чтобы получилась геометрическая прогрессия
Ответы
Ответ дал:
19
Ответ:
Ответ на фоте
Объяснение:
8√8; √8; 8.
Приложения:

Вас заинтересует
2 года назад
2 года назад
2 года назад
7 лет назад
7 лет назад