• Предмет: Алгебра
  • Автор: turtledream
  • Вопрос задан 3 года назад

Решите пожалуйста! Алгебра

Приложения:

Ответы

Ответ дал: lilith29
1

Объяснение:

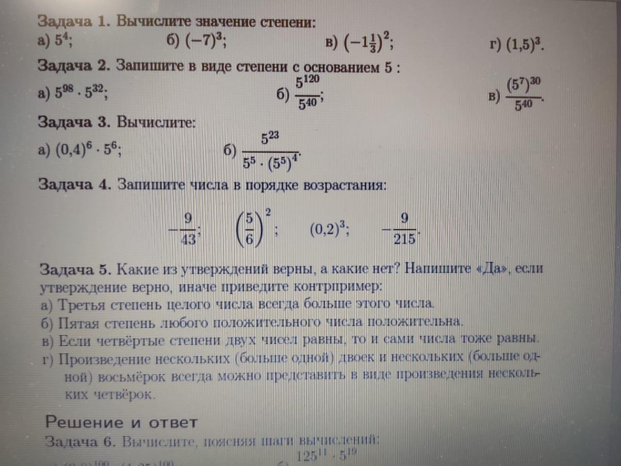
Задача 1.

а)

 {5}^{4}  = 625

б)

( { -7})^{3}  =  - 343

в)

( - 1 \times \frac{1}{3})^{2}  = ( -  \frac{4}{3})^{2}  =  \frac{16}{9}

г)

(1.5)^{3}  = ( \frac{3}{2} )^{2}  =  \frac{27}{8}

Задача 2.

а)

5^{98}  \times  {5}^{32}  =  {5}^{98 + 32}  =  {5}^{130}

б)

 5^{80}

г)

5^{210 - 40}  =  {5}^{170}

Задача 3.

а)

(0.4)^{6}  \times 5^{6}  = (0.4 \times 5)^{6}  =  {2}^{6}  = 64

б)

проблематично решение записать, но,

 {5}^{23 - 25}  =  \frac{1}{5}

в знаменателе пишется

 {5}^{2}

и получается

 \frac{1}{25}

или ответ можно записать как

0.04

а ещё и

 {5}^{ - 2}

Задача 4.

я записала их в том порядке, как нужно, то есть, по возрастанию

 -  \frac{9}{43}  =  - 0.209302

 -  \frac{9}{215}  =  - 0.0418605

(0.2)^{3} = 0.008

( \frac{5}{6} )^{2}  =  \frac{25}{36} = 0.694

Задача 6.

а) перенести в скобки члены с равным показателем степеней.

(0.8 \times 1.25)^{100}

умножаем числа

1^{100}

1 в любой степени равен исходному числу, точнее, 1.

Ответ: 1

б) записываем выражение в виде степени с основанием 5.

 {125}^{11}  =  {5}^{33}

 {5}^{19}  =  {5}^{19}

 {25}^{27}  =  {5}^{54}

нужно теперь упростить выражение.

 {5}^{54 - 33}  =  {5}^{21}

так же повторяем с другой частью

 {5}^{21 - 19}  =  {5}^{2}

и ответ

 \frac{1}{25}

но можно записать в двух видах, это

1.

0.04

2.

 {5}^{ - 2}

фото решения, чтобы уж понять точно, я прикреплю

Задача 7.

а)

 {16}^{28} \div  {8}^{8}

запишем выражение в виде степени с основанием два.

 {2}^{112}   \div  {2}^{24}

ответ получается

 {2}^{88}

и таким образом, мы сравниваем что больше, что меньше. Ответ конечно ясный, так как

 {2}^{88}

куда больше чем

 {2}^{20}

Ответ:

 {2}^{88}  >  {2}^{20}

к задаче 8, я прикреплю фото с объяснением

Приложения:
Вас заинтересует