50 баллов!!! Составьте словесный алгоритм и блок-схему для нахождения наименьшего из трех значений. ( я так понимаю что блок схема нарисована должна быть) пожалуйста))))
Ответы
Ответ дал:
2
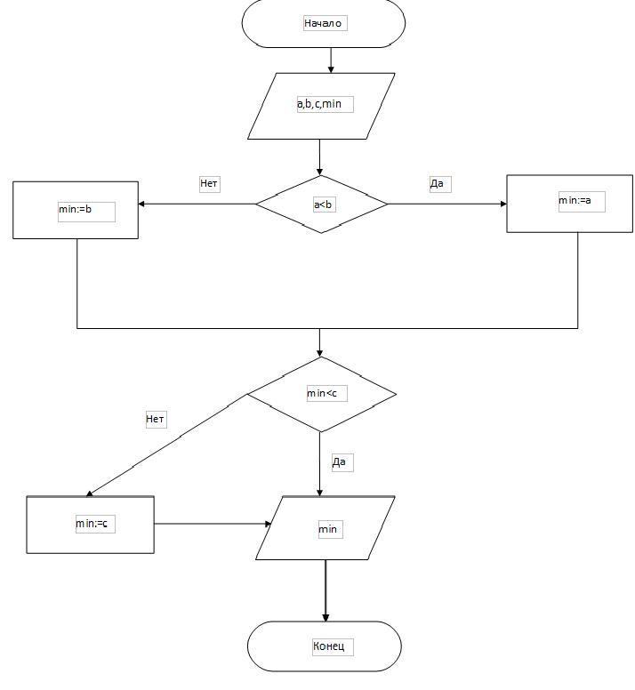
Словесный алгоритм для нахождения наименьшего из трех значений:
1. Начало.
2. Ввод a, b, c.
3. Если a<b, то минимальное значение – min:=a.
4. Если a>b, то минимальное значение – min:=b.
5. Если min<c, то минимальное значение – min:=min.
6. Если min>c, то минимальное значение – min:=c.
7. Вывод min.
8. Конец.
Блок-схема для нахождения наименьшего из трех значений:
Приложения:

migiza846:
ты из интернетурока?
Вас заинтересует
2 года назад
2 года назад
7 лет назад
7 лет назад
9 лет назад
9 лет назад