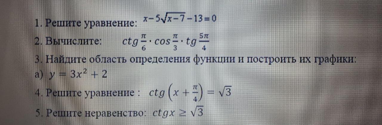
1. Решите уравнение:
2. Вычислите:
× cos
× tg 
3. Найдите область определения функции и построить их графики: y = 3x² + 2
4. Решите уравнение : ctg ( x +
= 
5. Решите неравенство: ctgx ≥
Приложения:
amirblaze128:
Почему никто даже за 100 балов не решает?
https://znanija.com/task/41353185 на 2 такой же, потом свой ответ скопируешь и туда вставишь, 5 звезд кину
Ответы
Ответ дал:
1
Ответ:
1)
Подставляем, но
не подходит, значит
2) Вычисляем и получаем
Ответ:
3) Подставляем любое значение для "х"
x |1 | 2 | 3
y |5 | 14 | 29
"Я думаю ты сможешь построить график"
4)
, k∈Z
5) С 5 проблемы, не могу решить (сорри)
Вас заинтересует
2 года назад
2 года назад
3 года назад
3 года назад
8 лет назад
8 лет назад
9 лет назад
9 лет назад