• Предмет: Математика
  • Автор: MerlinblackROK
  • Вопрос задан 11 лет назад

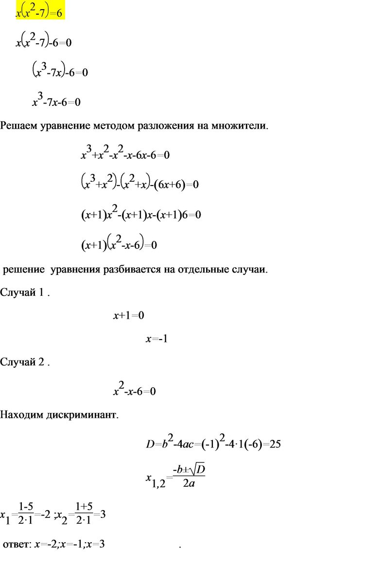
Пожалуйста помогите: x(x^2-7)=6

a) 1

b) 2

c) 3

d) 0

Ответы

Ответ дал: triolana
0

файл

------------------------------------------

Приложения:
Ответ дал: Lietome
0

x(x^2-7)=6

x=6   или   x^2-7=6

                 x^2=13

                  x(1)=корень из 13

                  x(2)=минус корень из 13

Отсюда уравнение имеет 3 решения.

Ответ: с)3

Приложения:
Вас заинтересует