Построение баланса рабочего времени, определение показателей его характеризующих.
 Задание:
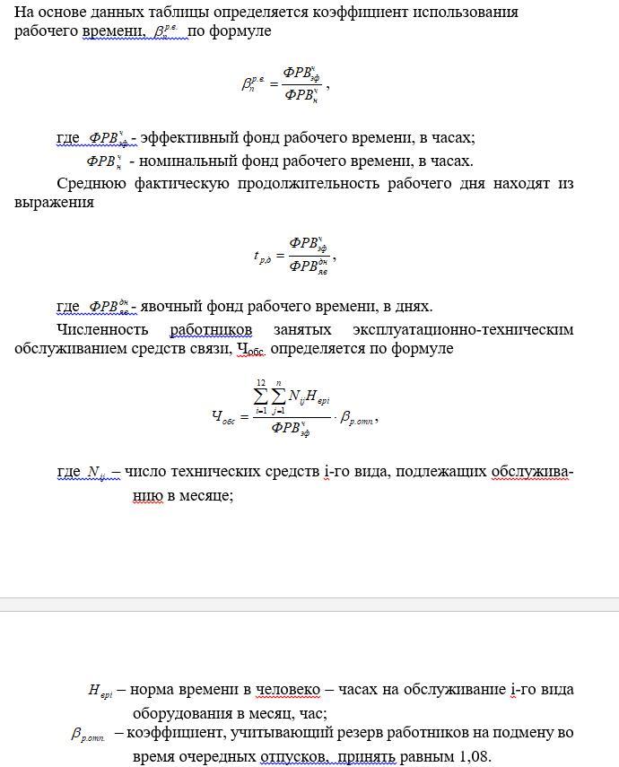
1 Составить баланс рабочего времени;
2 Определить коэффициент использования рабочего времени, среднюю фактическую продолжительность рабочего дня и численность работников, занятых эксплуатационно-техническим обслуживанием;
3 Произвести анализ полученных данных. 
 Исходные данные: трудозатраты на эксплуатационно-техническое обслуживание составляют 23400 человека часов в месяц;
При составлении баланса рабочего времени одного работника, занятого эксплуатационно-техническим обслуживание следует принять:
1) среднюю продолжительность основного и дополнительного отпуска – 20 календарных дней;
2) невыходы из-за болезни – 2-3% номинального фонда рабочего времени в днях;
3) невыходы в связи с выполнением общественных и государственных обязанностей -0,2% номинального фонда рабочего времени в днях;
4) внутрисменные потери – 1,0% номинального фонда рабочего времени в часах.
Расчет баланса рабочего времени производится в таблице 6 следующей формы.
 Таблица – Баланс рабочего времени (В картинках)
 2 картинка = продолжение задачи и формулы
                        
                                    Приложения:
                    
                            
                            Ответы
                                            Ответ дал: 
                                                                                    
                                        
                                            
                                                
                                                
                                                
                                                    0
                                                
                                            
                                        
                                    Ответ:
123
Объяснение:
13
Вас заинтересует
                
                        2 года назад
                    
                
                        2 года назад
                    
                
                        2 года назад
                    
                
                        8 лет назад
                    
                
                        8 лет назад
                    
                
                        9 лет назад