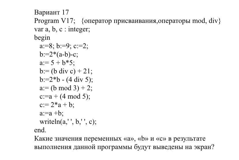
Ответы
Ответ:
42 38 46
Объяснение:
div - результат целочисленного деления (знак отрицательный только если аргументы имеют разный знак)
mod - остаток от целочисленного деления (знак остатка всегда равен знаку делимого)
4 / 5 = 0,8 = 0 + 4 в остатке
4 div 5 = 0
4 mod 5 = 4
a = 8 b = 9 c = 2
b = 2 * (a - b) - c = 2 * (8 - 9) - 2 = 2 * (-1) - 2 = -2 - 2 = -4
a = 8 b = -4 c = 2
a = 5 + b * a = 5 + (-4) * 8 = 5 + (-32) = 5 - 32 = -27
a = -27 b = -4 c = 2
b = (b div c) + 21 = (-4 div 2) + 21 = -2 + 21 = 19
a = -27 b = 19 c = 2
b = 2 * b - (4 div 5) = 2 * 19 - 0 = 38
a = -27 b = 38 c = 2
a = (b mod 3) + 2 = (38 mod 3) + 2 = 2 + 2 = 4
a = 4 b = 38 c = 2
c = a + (4 mod 5) = 4 + 4 = 8
a = 4 b = 38 c = 8
c = 2 * a + b = 2 * 4 + 38 = 8 + 38 = 46
a = 4 b = 38 c = 46
a = a + b = 4 + 38 = 42
a = 42 b = 38 c = 46
