Ответы
Ответ дал:
0
Ответ:
1)
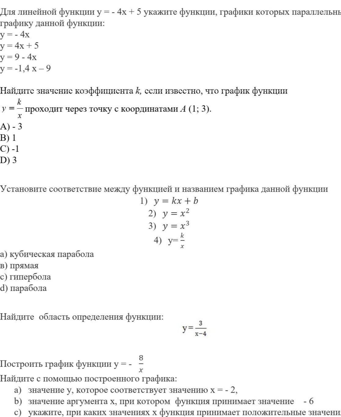
Этому графику параллельны графики .
3) 1-в , 2-d , 3 - a , 4 - c .
Приложения:

Вас заинтересует
2 года назад
2 года назад
2 года назад
9 лет назад
9 лет назад