• Предмет: Математика
  • Автор: kghuseyinbek
  • Вопрос задан 3 года назад

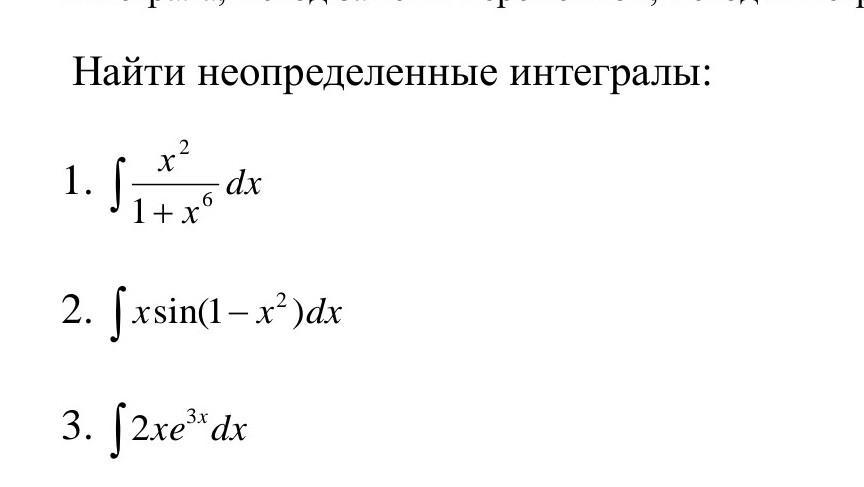
Найти неопределенные интегралы . пожалуйста даю 50 баллов​

Приложения:

Ответы

Ответ дал: Miroslava227
1

Ответ:

1.

\int\limits \frac{ {x}^{2}dx }{1 +  {x}^{6} }  =  \frac{1}{3} \int\limits \frac{ 3{x}^{2}dx }{1 +  {x}^{6} }  =  \\  =  \frac{1}{3} \int\limits \frac{d( {x}^{3}) }{1 +  {( {x}^{3}) }^{2} }  =  \frac{1}{3} arctg( {x}^{3} ) + C

2.

\int\limits \: x \sin(1 -  {x}^{2} ) dx =  \\  =  - \int\limits \: ( - x) \sin(1 -  {x}^{2} ) d( x) =   \\  = -  \frac{1}{2} \int\limits( - 2x) \sin(1 -  {x}^{2} ) dx =  \\  =  -  \frac{1}{2} \int\limits \sin(1 -  {x}^{2} ) d(1 -  {x}^{2} ) =  \\  =  \frac{1}{2}  \cos(1 -  {x}^{2} )  + C

3.

\int\limits2x {e}^{3x} dx \\

По частям:

U = 2x \:  \: \:  \:  \:  \:  \:  \:  \:  \:  \:  \:  \:  \:  \:  \:  \:  \:  \:  \:  dU= 2dx \\ dV =  {e}^{3x} dx \:  \:  \: \:  \:  \:  \:  \:  \:  \:  V =  \frac{1}{3} \int\limits {e}^{3x} d(3x) =  \frac{1}{3}  {e}^{3x}

UV - \int\limits \: VdU =  \\  =  \frac{2x}{3}  {e}^{3x}  - \int\limits2 \times  \frac{1}{3}  {e}^{3x} dx =  \\  =   \frac{2x}{3}  {e}^{3x}  -  \frac{2}{3}  \times  \frac{1}{3} \int\limits {e}^{3x} d(3x) =  \\  =  \frac{2x}{3}  {e}^{3x}  -  \frac{2}{9}  {e}^{3x}  + C


Аноним: Можешь пажалуйста помочь с моей задачей зайди на мой Акк казак адибетти
Аноним: Пажалуйста мне осталось 5 минут
Вас заинтересует