• Предмет: Физика
  • Автор: mazhaevad
  • Вопрос задан 3 года назад

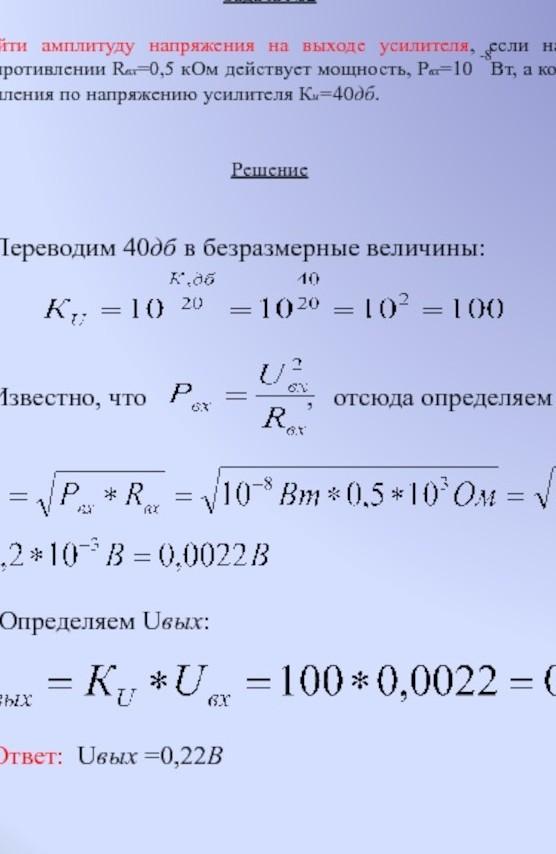
Определить напряжение сигнала на входе усилителя, если Rн=100 Ом, Рвых= 5 Вт, а Кu=10.

Ответы

Ответ дал: shhsgsv
0

Объяснение:

держи ...............

Приложения:

shhsgsv: можно лучший ответ
mazhaevad: так найти надо напряжение на входе эм.....\
shhsgsv: ну сорри
Вас заинтересует