• Предмет: Алгебра
  • Автор: Kaydan
  • Вопрос задан 3 года назад

ПРОШУ ПОМОГИТЕ ПОЖАЛУЙСТА

Приложения:

Ответы

Ответ дал: folieadeux
3

Ответ:

Объяснение:

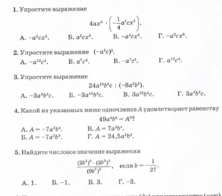
№1 В

№2 Г

№3 Б

№4 Б

№5 Б


Kierra: Верно, только жаль, что объяснений к ответам нет
Kaydan: poshla naxui shmara ebany topovoi otvet
Kierra: За такие комментарии полагается бан. Если не удалят, я лично попрошу об этом модератора. Очень некрасиво с Вашей стороны...
Вас заинтересует