• Предмет: Физика
  • Автор: Salasa4828
  • Вопрос задан 3 года назад

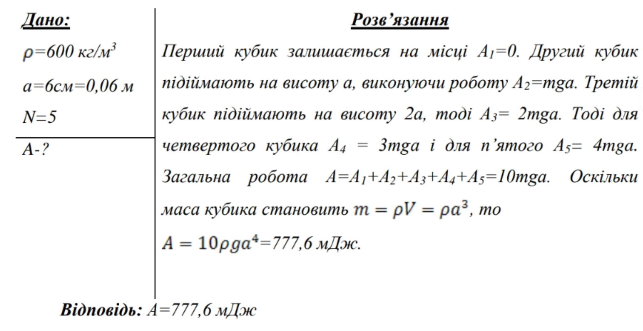
Спостерігаючи за тим, як молодший брат будує з дерев’яних
кубиків башту, Назар вирішив обчислити, яку роботу виконав братик, якщо
тому вдалося вкласти один на одного 5 кубиків. Ребро кубика дорівнює 6 см, а
густина дерева 600 кг/м3

Ответы

Ответ дал: po4ta2018ua
3

Відповідь:

A = 777,6 мДж

Приложения:
Вас заинтересует