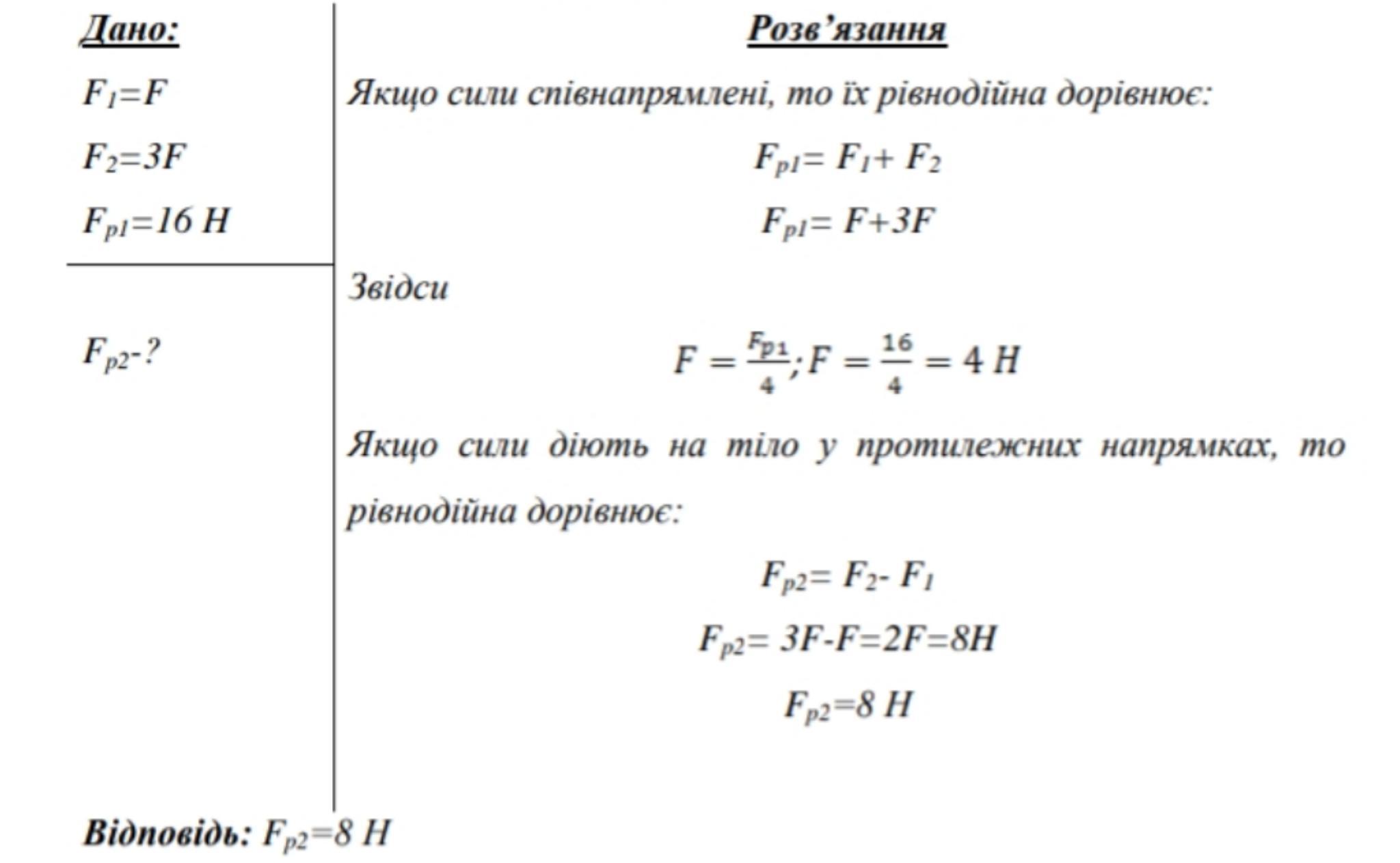
На тіло в одному напрямі діють сили, до того ж друга сила втричі
більша за першу. Рівнодійна цих сил дорівнює 16 Н. визначити рівнодійну цих
сил за умови, що вони діятимуть у протилежних напрямках
Ответы
Ответ дал:
1
Відповідь: 8H
Пояснення:
Приложения:

Ответ дал:
0
Ответ: восемь ньютон
Объяснение:
Вас заинтересует
2 года назад
2 года назад
2 года назад
9 лет назад
9 лет назад