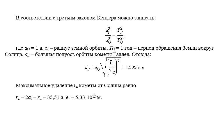
Комета Галлея обращается вокруг Солнца с периодом 76 лет. В 1986 году она прошла на минимальном расстоянии от Солнца около 0,5 а. е. Определите её расстояние в афелии.
Ответы
Ответ дал:
7
Ответ: rₐ = 35,51 а.е. = 5,33·10¹² м.
Решение (рис.1)
Приложения:

Вас заинтересует
2 года назад
2 года назад
2 года назад
2 года назад
7 лет назад
7 лет назад
9 лет назад