• Предмет: Алгебра
  • Автор: Аноним
  • Вопрос задан 3 года назад

Помогите с 2 заданиями, надо всё расписать в 3 первое это равно, второе минус​

Приложения:

Ответы

Ответ дал: NNNLLL54
0

Ответ:

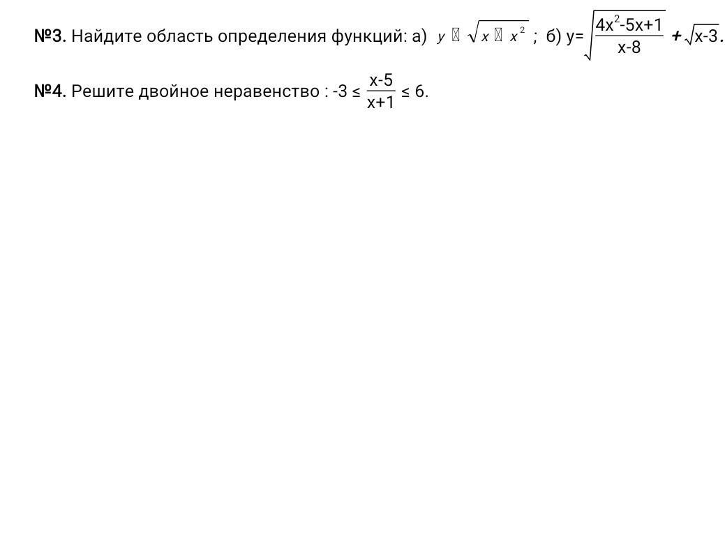
3a)\ \ y=\sqrt{x-x^2}\ \ ,\ \ x-x^2\geq 0\ \ ,\ \ x(1-x)\geq 0\ \ ,\ \ \ x(x-1)\leq 0\ ,\\\\znaki:\ \ \ +++[\, 0\, ]---[\ 1\ ]+++\\\\x\in [\ 0\, ;\, 1\ ]

3b)\ \ y=\sqrt{\dfrac{4x^2-5x+1}{x-8}}+\sqrt{x-3}\ \ \ \Rightarrow \left\{\begin{array}{l}\dfrac{4x^2-5x+1}{x-8}\geq 0\\\\x-3\geq 0\end{array}\right\\\\\\\left\{\begin{array}{l}\dfrac{4(x-1)(x-\frac{1}{4})}{x-8}\geq 0\\\\x\geq 3\end{array}\right\ \ \left\{\begin{array}{l}x\in [\ \frac{1}{4}\ ;\ 1\ ]\cup (\, 8\, ;+\infty )\\x\geq 3\end{array}\righ\ \  \ \Rightarrow \ \ x\in (\ 8\ ;\, +\infty )

4)\ \ -3\leq \dfrac{x-5}{x+1}\leq 6\ \ \ \Rightarrow \ \ \ \ \left\{\begin{array}{l}\dfrac{x-5}{x+1}\leq 6\\\dfrac{x-5}{x+1}\geq -3\end{array}\right\ \ \left\{\begin{array}{l}\dfrac{x-5}{x+1}-6\leq 0\\\dfrac{x-5}{x+1}+3\geq 0\end{array}\right\\\\\\\left\{\begin{array}{l}\dfrac{-5x-11}{x+1}\leq 0\\\dfrac{4x-2}{x+1}\geq 0 \end{array}\right\ \ \left\{\begin{array}{l}x\in (-\infty ;\ -2,2\ ]\cup (-1\, ;+\infty )\\x\in (-\infty \, ;\, -1\, )\cup [\ \dfrac{1}{2}\, ;+\infty )\end{array}\right\ \ \Rightarrow

x\in (-\infty \, ;-2,2\ ]\cup [\ \dfrac{1}{2}\, ;+\infty )

Вас заинтересует