• Предмет: Химия
  • Автор: dilnazsautpaeva
  • Вопрос задан 3 года назад

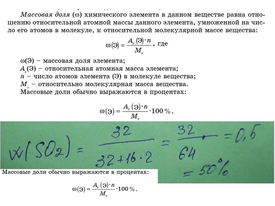
Докажите подробно что в оксиде SO2 массовая доля кислорода составляет 50%.Пожалуйста только поподробнееей, плииз. Очень срочно​

Ответы

Ответ дал: YaXimiya
0

Ответ:

Массовая доля

Объяснение:

Что бы найти массовую долю КИСЛОРОДА надо 16*2/64 = 05 или 50%

Извини случайно перепутала и нашла серу в первый раз

Приложения:

dilnazsautpaeva: это точно правильно, а то мне надо
dilnazsautpaeva: чтоб прям точно
YaXimiya: Стоп. У тебя же кислород надо найти. Наоборот 16*2/62
dilnazsautpaeva: че?, напиши еще раз
dilnazsautpaeva: ответ
dilnazsautpaeva: в тет
YaXimiya: Посмотри объяснение я изменила
dilnazsautpaeva: ок, спасибо
Вас заинтересует