• Предмет: Алгебра
  • Автор: Simba2017
  • Вопрос задан 3 года назад

..................................................................

Приложения:

Ответы

Ответ дал: Universalka
3

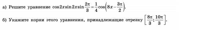
Cos2xSin2xSin\frac{2\pi }{3}=\frac{1}{4}Cos(8x-\frac{3\pi }{2}) \\\\Cos2xSin2x*\frac{\sqrt{3} }{2}=-\frac{1}{4}Sin8x \ |*4\\\\2Cos2xSin2x*\sqrt{3}=-Sin8x\\\\Sin4x*\sqrt{3} +Sin8x=0\\\\Sin4x*\sqrt{3}+2Sin4xCos4x=0\\\\Sin4x(\sqrt{3}+2Cos4x)=0 \\\\\left[\begin{array}{ccc}Sin4x=0\\Cos4x=-\frac{\sqrt{3} }{2} \end{array}\right

\left[\begin{array}{ccc}x=\frac{\pi n }{4},n\in Z \\x=\pm \frac{5\pi }{24}+\frac{\pi n }{2},n\in Z  \end{array}\right \\\\1)x=\frac{\pi n }{4},n\in Z\\\\n=11 \ \Rightarrow x=\frac{11\pi }{4}\\\\n=12 \ \Rightarrow x=3\pi\\\\n=13 \ \Rightarrow x=\frac{13\pi }{4}\\\\2)x=-\frac{5\pi }{24}+\frac{\pi n }{2},n\in Z  \\\\n=6 \ \Rightarrow x=\frac{67\pi }{24}\\\\n=7 \ \Rightarrow x= \frac{79\pi }{24}\\\\3)x=\frac{5\pi }{24}+\frac{\pi n }{2},n\in Z\\\\

n=6 \ \Rightarrow x=\frac{77\pi }{24}

n=5 \ \Rightarrow x=\frac{65\pi }{24}\\\\Otvet:\boxed[\frac{11\pi }{4};3\pi;\frac{13\pi }{4};\frac{65\pi }{24};\frac{67\pi }{24};\frac{77\pi }{24};\frac{79\pi }{24}}


Aspirant2022: Не пойму за что нарушение здесь стоит
Simba2017: раньше можно было увидеть, кто отметил-сейчас все спрятали
Simba2017: снимут, Спасибо за решение!
Universalka: Я пропустила ещё один ответ : x = 65π/24 . Кто отметил нарушение и сейчас видно. Его отметила olga0olga76 .
Simba2017: понятно
Simba2017: Спасибо и с наступающим Рождеством Вас!
Ответ дал: olga0olga76
2

ответ:

а) х1=πk/4, k є Z,

x2=5π/24+πn/2, n є Z,

x3=7π/24+πm/2, m є Z.

б) х1=11π/4;

х2=3π;

х3=13π/4;

х4=65π/24;

х5=77π/24;

х6=67π/24;

х-7=79π/24.

объяснение:

смотри прикреплённые изображения

Приложения:

Simba2017: Благодарю!
Вас заинтересует