• Предмет: Алгебра
  • Автор: nparamonov2
  • Вопрос задан 3 года назад

Границы и производные, 40 балов.

Приложения:

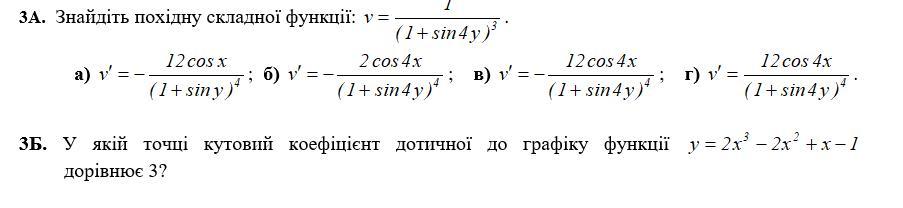
NNNLLL54: dвсе ответы в задании 3А неверные, т.к. они содержат "х" , которого в записи функции не было ...

Ответы

Ответ дал: NNNLLL54
1

Ответ:

A)\ \ \ y=\dfrac{1}{(1+sin4y)^3}\\\\\\y'=-3\cdot (1+sin4y)^{-4}\cdot (1+sin4y)'=-\dfrac{3}{(1+sin4y)^4}\cdot 4\, cos4y= -\dfrac{12\cdot cos\, 4y}{(1+sin4y)^4}

B)\ \ \ y=2x^3-2x^2+x-1\ \ ,\ \ \ k=3\\\\k=y'(x_0)=3\ \ ,\\\\y'(x)=6x^2-4x+1\ \ ,\ \ \ \ y'(x_0)=6x^2_0-4x_0+1=3\ \ ,\\\\6x^2-4x-2=0\ \ \to \ \ 3x^2-2x-1=0\ \ ,\ \ D/4=4\ ,\ x_1=-\dfrac{1}{3}\ ,\ x_2=1\\\\Otvet:\ \ x_0=-\dfrac{1}{3}\ \ \ ili\ \ \ x_0=1\ .

Вас заинтересует