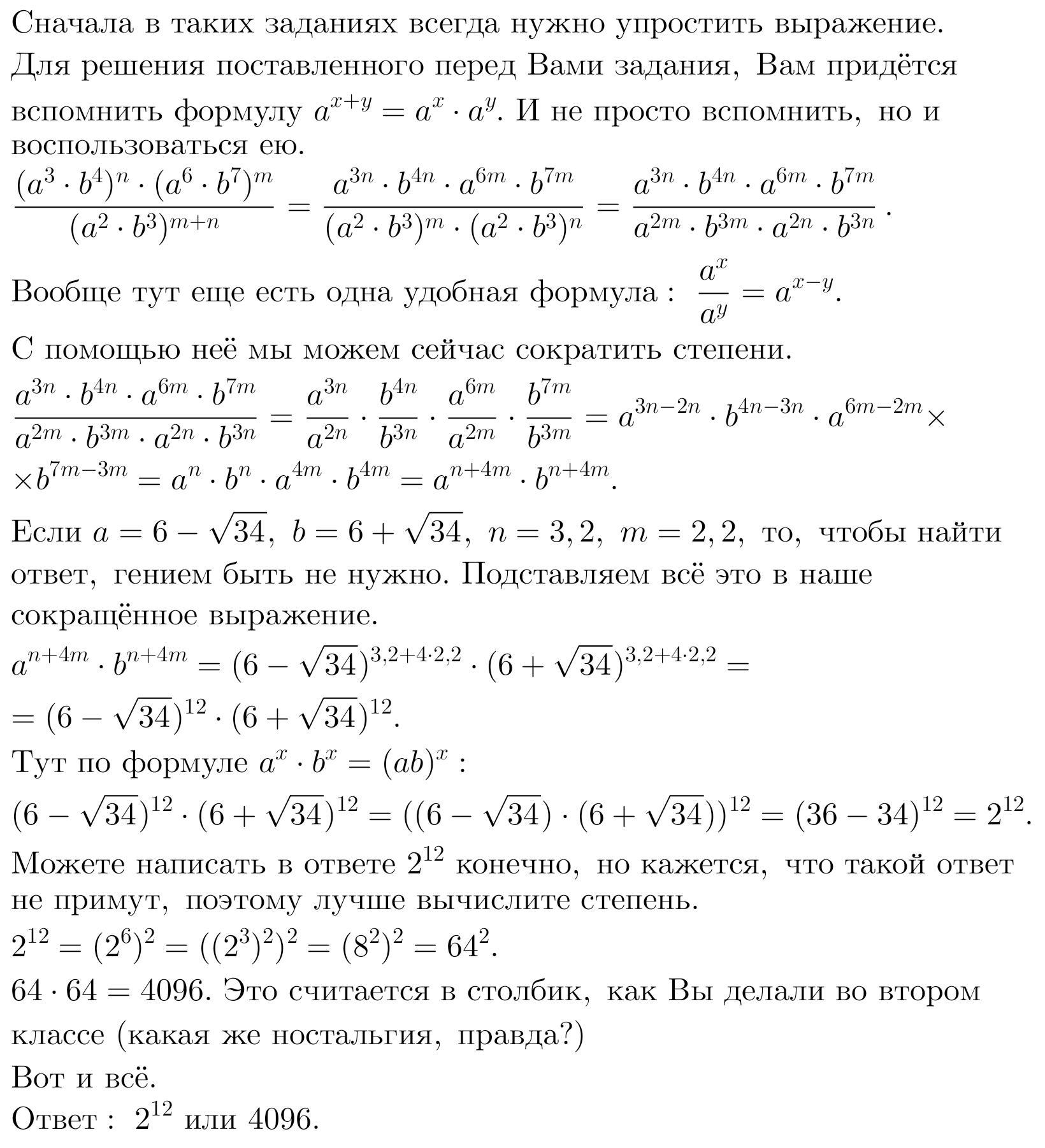
Срочно, пожалуйста, помогите решить выражение 9 класс алгебра
Я абсолютно, никак не могу понять как это решать, ничего не получается. (вроде несложно,но у меня вс еранво не получается)
Кто может расписать подробно решение, чтобы можно было разобраться. Решения подобного выражения в инете не нашла.
Приложения:

tyrtychnyynikita02:
Привет, я решу тебе данную работу и могу не только эти. Напиши мне в ВК: tyrtychnyy.nikita
Ответы
Ответ дал:
2
~~~~~~~~~~~~~~~~~~~~
Приложения:

Вы не представляете ,как мне помогли !
Вас заинтересует
2 года назад
2 года назад
2 года назад
2 года назад
8 лет назад
9 лет назад