• Предмет: Математика
  • Автор: esulina9
  • Вопрос задан 3 года назад

срочно пж очень надо алгебра
и пожалуйста если вы не знаете не кредите Бали ​

Приложения:

Ответы

Ответ дал: ksyuwi
1

Ответ:

1)

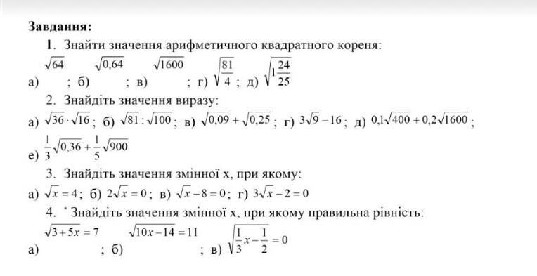
\sqrt{64}=8\\ \sqrt{0,64}= 0,8\\ \sqrt{1600}= 40\\\\\sqrt{\frac{81}{4} }=\frac{9}{2}= 4,5\\\\\sqrt{1\frac{24}{25} }=\sqrt{\frac{49}{25} }=\frac{7}{5}= 1,4

2)

а) \sqrt{36}*\sqrt{16}=6*4=24

б)\sqrt{81}:\sqrt{100}=9:10=0,9

в) \sqrt{0,09}+\sqrt{0,25}= 0,3+0,5=0,8\\

г)  3\sqrt{9} -16=3*3-16=9-16=-7

д)  0,1\sqrt{400} +0,2\sqrt{1600}= 0,1*20+0,2*40=2+8=10

е)   \frac{1}{3} \sqrt{0,36} +\frac{1}{5}\sqrt{900} =\frac{1}{3}*0,6+\frac{1}{5}*30=\frac{0,6}{3}+\frac{30}{5}=\frac{3}{15}+\frac{90}{15} =\frac{93}{15}=  6\frac{3}{15} =6\frac{1}{5}=6,2

3)

б)                        

2\sqrt{x} =0\\\sqrt{4x} =0\\\sqrt{4x}^{2} =0^{2}\\4x=0\\x=0:4\\x=0

а)

\sqrt{x} =4\\\sqrt{x} ^{2} =4^{2}\\x=16    

в)

\sqrt{x} -8=0\\\sqrt{x} =8\\\sqrt{x}^{2}=8^{2}  \\x=64

г)

3\sqrt{x} -2=0\\\sqrt{9x} =2\\\sqrt{9x} ^{2} =2^{2}\\9 x=4\\x=4:9\\x=\frac{4}{9} \\x=\frac{2}{3}

4)

а)

\sqrt{x+5x}=7\\\sqrt{3+5x}^{2} =7^{2}\\3+5x=49\\5x=49-3\\5x=46   \\x=46:5\\x=9,2

б)

\sqrt{10x-14} =11\\\sqrt{10x-14} ^{2}=11^{2}\\10x-14=121\\10x=121+14\\10x=135\\x=135:10\\x =   13,5

в)

\sqrt{\frac{1}{3} x-\frac{1}{2} }  =0\\\\\sqrt{\frac{1}{3} x-\frac{1}{2} } ^{2}=0^{2} \\\\\frac{1}{3}x-\frac{1}{2}=0\\\\\frac{1}{3} x= \frac{1}{2} \\\\x=\frac{1}{2} :\frac{1}{3} \\\\x=\frac{1}{2} *\frac{3}{1} \\\\x =\frac{3}{2} \\\\x=1,5

Вас заинтересует