• Предмет: Алгебра
  • Автор: dongauzerviktoria
  • Вопрос задан 3 года назад

это очень срочно, напишите просто букву ​

Приложения:

Ответы

Ответ дал: xapekqq
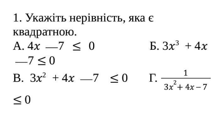
1

Ответ:

в

Объяснение:

неравенство с квадратом

Ответ дал: 68tata
1

Відповідь:

B.

Пояснення:

B. 3x²+4x-7≤0

Вас заинтересует