Помогите по информатике 8 класс​

Приложения:

Ответы

Ответ дал: acmajor
0

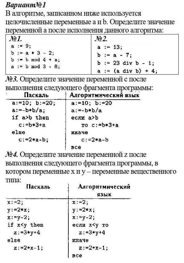
Ответ:

1) a=-8, b=3

2) a=10, b=2

3) c=-100

4) z=16.

Объяснение:

1) b=9*3-2=25; b=25 mod 4 (остаток от целочисленного деления 25/4. Это можно написать как 25-6*4=25-24=1). Итак b=25 mod 4+2=1+2=3; далее а=b mod 3 (это 3/3 - остаток от деления=0), значит а=в mod 3 - 8 =0-8=-8.

2) b=a-7=13-7=6; b=23 div b (целая часть деления. 23/6=3 потому что 6*4=24, а 6*3=18+остаток 5). Итак  b=23 div b -1=3-1=2; a=(a div b) + 4=6+4=10. При написании команды a=(a div b) + 4 скобки можно не ставить. приоритет выполнения сначала *,/,div,mod,and, а потом +,-,or,xor.

3) a=-b*b/a=-20*20/10=-40. А больше B - нет. Значит с=2*a-b=-40*2-20=-100.

4) y=2*2=4; x=y-2=4-2=2; Х меньше Y - да. Значит z=3*y+4=3*4+4=16.


KennyLans: Почему у вас в 1 примере в приоритете mod важнее +, если наоборот
acmajor: у mod div приоритет 2, у плюс, минус приоритет 3.
acmajor: первый приоритет только у унарных операций.
acmajor: в каком месте Вы нашли ошибку?
acmajor: b= 25 mod 4 = 1 и только после этого 1+2=3.
acmajor: a= b mod 3 = 0 и только после этого 0-8= -8.
Вас заинтересует