• Предмет: Физика
  • Автор: lizka8859m
  • Вопрос задан 3 года назад

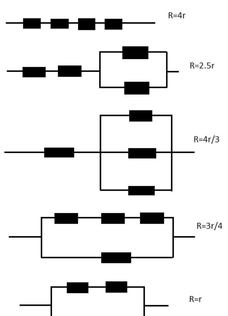
ДАЮ 40 БАЛЛОВ !!!!!Четыре одинаковых сопротивления каждое из которых равно r соединяют различными способами. Определить эквивалентное сопротивление во всех случаях​

Ответы

Ответ дал: milaxa2008
0

Объяснение:

нврн понятно

с рисунки уже понятно

Приложения:
Вас заинтересует