• Предмет: Алгебра
  • Автор: dolgovayuliya1julia
  • Вопрос задан 3 года назад

Помогите пожалуйста решить задание

Приложения:

Ответы

Ответ дал: rumanezzo
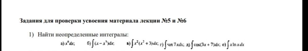
1

а)

\dfrac{x^7}{7} + C

б)

\dfrac{x^2}{2} - \dfrac{x^4}{4}+\text C

в)

\int {(x^4+3x^2)} dx =\dfrac{x^5}{5}+x^3+\text C

г)

-\dfrac{1}{7}\cdot  \cos7x+\text C

д)

\dfrac{1}{3}\cdot  \sin(3x+7)+\text C

е)

\int{x\ln x} \, dx =\dfrac{1}{2}\int{\ln x} \, d{x^2}=\dfrac{1}{2}\cdot\left(x^2\ln x-\int{x \, dx \right)=\dfrac{1}{2}\cdot\left(x^2\ln x-\dfrac{x^2}{2} \right)+\text C

Вас заинтересует