• Предмет: Математика
  • Автор: asillloow
  • Вопрос задан 3 года назад

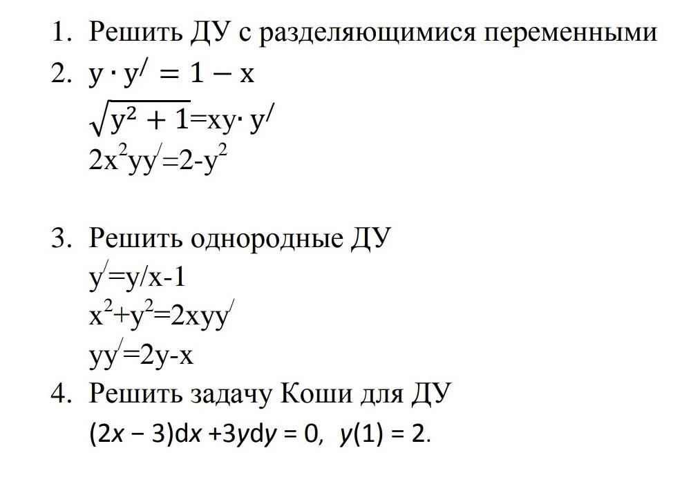
здравствуйте помогите пожалуйста 4 задание сделать​

Приложения:

Ответы

Ответ дал: volzhenini
0

Ответ:

x²-3x + 3y²/2 = 4

Пошаговое объяснение:

(2x-3)dx + 3ydy = d(x²-3x)+d(3y²/2)=0

x²-3x + 3y²/2 = C

Подставляем граничные условия

1 - 3 + 6 = 4 = C


asillloow: чё это
volzhenini: Данные задачи можно решать по разному. Если надо как в Вашем учебнике решают, то решайте по учебнику. Я просто привел одно из решений. А ввобще это уравнение элипса получилось.
volzhenini: Есть такая формула f'(x) dx = df(x)
volzhenini: Что не так?
volzhenini: Если надо обязательно все свести к 2x-3 + 3yy'=0, то мое решение так работает в этом случае.
Аноним: help me
I have six tasks for Pascal ABC
https://znanija.com/task/42018041
I can write to you VK?
find me vk/rusakovwn
asillloow: спасибо большое
Вас заинтересует