• Предмет: Алгебра
  • Автор: eharj
  • Вопрос задан 3 года назад

Решите пожалуйста заранее спасибо

Приложения:

Ответы

Ответ дал: Universalka
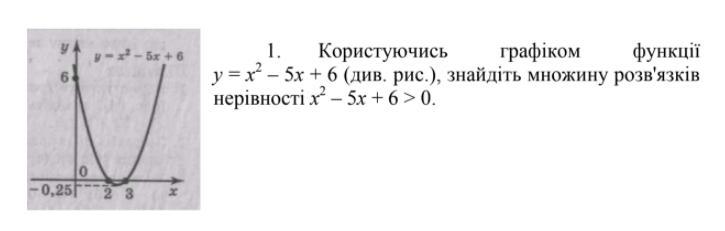
1

x² - 5x + 6 > 0

x ∈ ( - ∞ ; 2) ∪ ( 3 ; + ∞)

Вас заинтересует