• Предмет: Математика
  • Автор: bluetooth1
  • Вопрос задан 3 года назад

НУЖНА ПОМОЩЬ!!! Пожалуйста

Приложения:

Ответы

Ответ дал: 27Ekaterina09
1

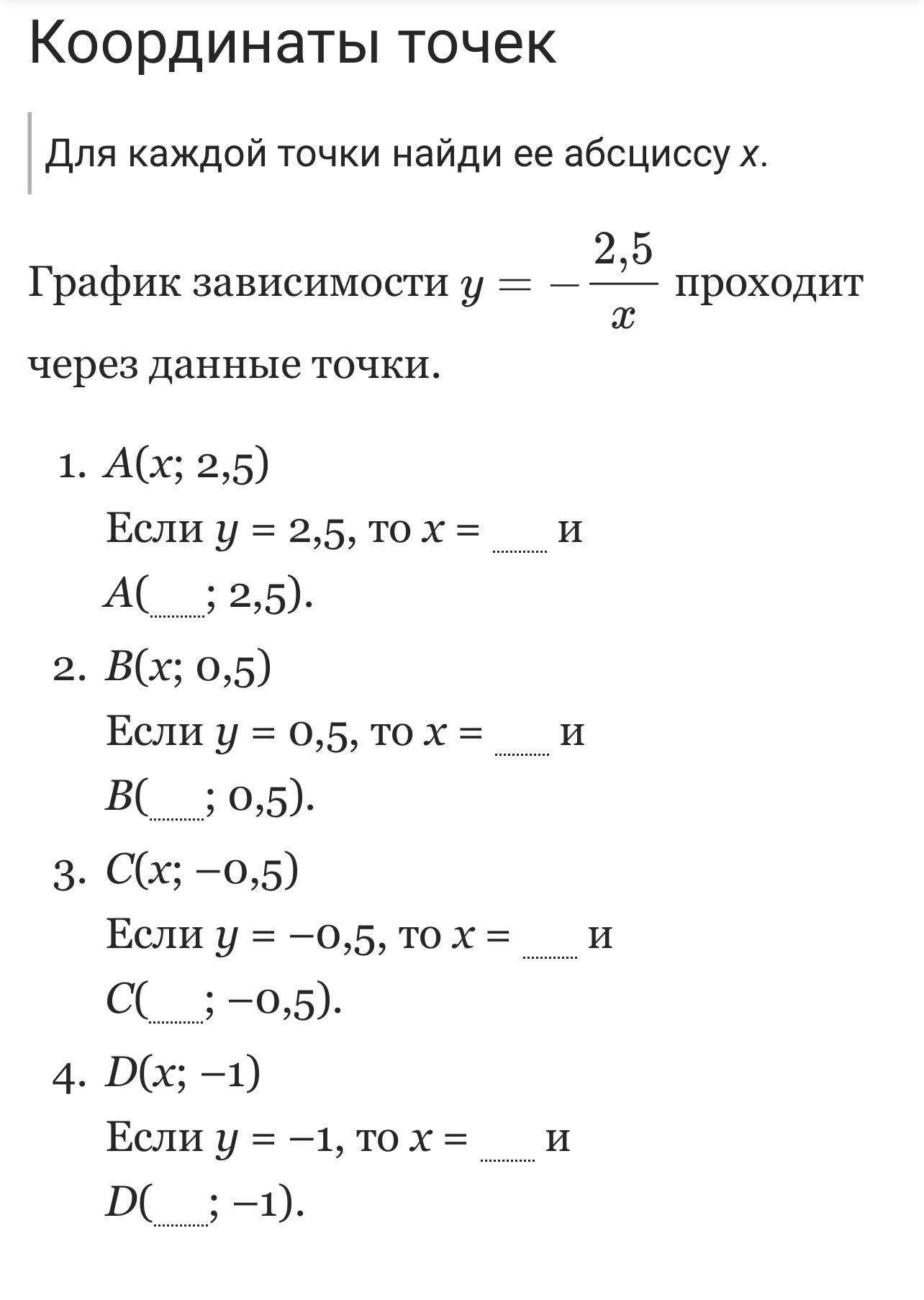
Подставим значение у в функцию для каждого задания и найдем х.

Для начала выразим х из общей функции:

y=-\frac{2,5}{x} \\xy = -2,5\\x = - \frac{2,5}{y}

1)

x = - \frac{2,5}{2,5} \\x = -1\\

Если у = 2,5, то х = -1 и А (-1; 2,5)

2)

x = - \frac{2,5}{0,5} \\x = -5

Если у = 0,5, то х = -5 и B (-5; 0,5)

3)

x = - \frac{2,5}{-0,5} \\x = 5

Если у = -0,5, то х = 5 и C (5; -0,5)

4)

x = - \frac{2,5}{-1} \\x = 2,5

Если у = -1, то х = 2,5 и D (2,5; -1)

Вас заинтересует