• Предмет: Алгебра
  • Автор: Аноним
  • Вопрос задан 3 года назад

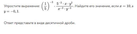
добрые люди,помогите пожалуйста 3 уравнения решить

Приложения:

Ответы

Ответ дал: digastyle
1

Ответ:

Решение представлено на фотографии

Приложения:

Аноним: благодарю, но где еще 2? ..
digastyle: не увидел
digastyle: ща сделаю
Аноним: ладно,спасибо,жду :)
digastyle: исправил
Аноним: все,спасибо
Вас заинтересует