• Предмет: Алгебра
  • Автор: hdhdhdbd6789
  • Вопрос задан 3 года назад

Срочноооооооооо помогитеее мне пж с полным решением!!!

Приложения:

Ответы

Ответ дал: 68tata
1

Відповідь:

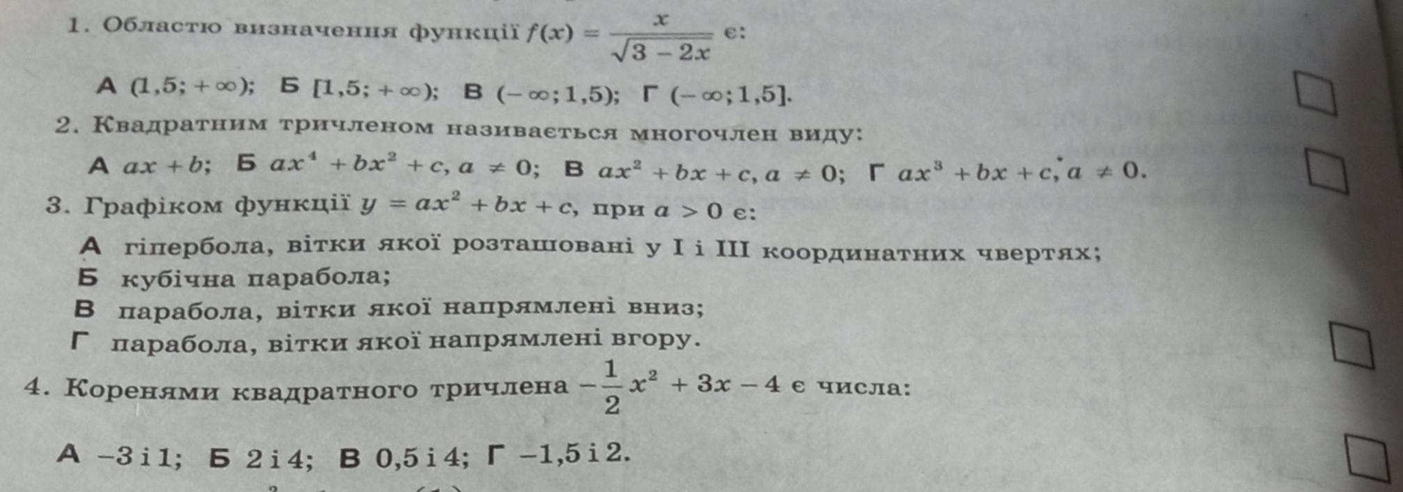
1. B(-∞; 1,5)

2. В ах²+bx+c, a≠0

3. Г параболи, вітки вгору

4.  Б 2і 4

Пояснення: Підкорінний вираз має бути ≥0, але знаменник не може бути рівний 0.

1) ОДЗ: 3-2х>0;

-2х>-3;

х<1,5

D(f)=(-∞;1.5)

2. B ах²+bx+c, a≠0

Квадратним тричленом називається многочлен вигляду ax² + bx + c, де x — змінна, a, b і c — деякі числа-коефіцієнти, при цьому a ≠ 0.

3. при а>0, - це парабола , вітки направлені вгору Г

4. -1/2 х²+3х-4

треба рішити рівняння і знайти корені( або підставляти корені з варіантів)

-1/2 х²+3х-4 =0

D=3²-4*(-1/2)*(-4)=9-8=1

x1=\frac{-3-1}{-\frac{1}{2}*2 } =\frac{-4}{-1} =4\\x2=\frac{-3+1}{-\frac{1}{2}*2 } =\frac{-2}{-1} =2\\

Б (4;2)

Вас заинтересует