• Предмет: Алгебра
  • Автор: elzamood
  • Вопрос задан 3 года назад

ответы должны быть развёрнутыми,помогите пожалуйста сделать

Приложения:

Zombynella: Спасибо)

Ответы

Ответ дал: Zombynella
0

Ответ:

В решении.

Объяснение:

Памятка:

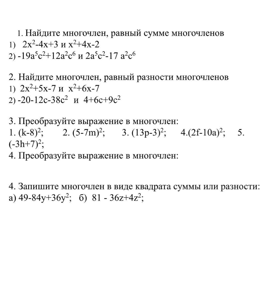
Найдите сумму и разность многочленов А и В. Запишите результат как многочлен стандартного вида.

1) Записать в одну строку, второй многочлен в скобках, между ними знак + или -.

2)Раскрыть скобки. Если между многочленами знак +, во втором многочлене знаки не меняются, если перед скобками знак -, меняются на противоположные.

3)Привести подобные члены.

4)Записать результат в стандартном виде, т.е., в порядке убывания степеней и в алфавитном порядке.

1) (2х² - 4х + 3) + (х² + 4х - 2) =

= 2х² - 4х + 3 + х² + 4х - 2 =

= 3х² + 1.

2) (-19а⁵с² + 12а²с⁶) + (2а⁵с² - 17а²с⁶) =

= -19а⁵с² + 12а²с⁶ + 2а⁵с² - 17а²с⁶ =

= -17а⁵с² - 5а²с⁶.

1) (2х² + 5х - 7) - (х² + 6х - 7) =

= 2х² + 5х - 7 - х² - 6х + 7 =

= х² - х.

2) (-20 - 12с - 38с²) - (4 + 6с + 9с²) =

= -20 - 12с - 38с² - 4 - 6с - 9с² =

= -47с² - 18с - 24.

1) (k - 8)² = k² - 16k + 64.

2) (5 - 7m)² = 25 - 70m + 49m².

3) (13p - 3)² = 169p² - 78p + 9.

4) (2f - 10a)² = 4f² - 40af + 100a².

5) (-3h + 7)² = 9h² - 42h + 49.

а) 49 - 84у + 36у² = (7 - 6у)²;

б) 81 - 36z + 4z² = (9 - 2z)².

Вас заинтересует