• Предмет: Алгебра
  • Автор: nnkubanychbekova2928
  • Вопрос задан 3 года назад

помогите решить срочно!!!!!!!пожалуйста, с пояснениями ​

Приложения:

Ответы

Ответ дал: ludmilaksenija2005
1

Объяснение:

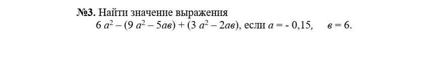
6а^2-(9а^2-5ав)+(3а^2-2ав)=

6а^2-9а^2+5ав+3а^2-2ав=3ав

а= - 0,15

в=6

3ав=3×(-0,15)×6= - 0,45×6= - 2,7

Вас заинтересует