• Предмет: Алгебра
  • Автор: snnswjwwj111
  • Вопрос задан 3 года назад

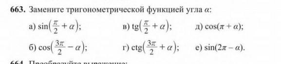
УМОЛЯЮ ПОЖАЛУЙСТА ПОМОГИТЕ ООООЧЕНЬ СРОЧНО!!!! ЗАМЕНИТЕТ РИГОНОМЕТРИЧЕСКОЙ ФУНКЦИЕЙ УГЛА АЛЬФА: ЗАДАЧИ: Г;Д;Е. БУДУ ОЧЕНЬ БЛАГОДАРЕН ЗА ОТВЕТ.

Приложения:

Ответы

Ответ дал: sobakazabiyaka
1

а) cosa

б) -sinx

в) -ctga

г) -tga

д) -cosa

е) -sina


snnswjwwj111: ОБЬЯСНЕНИЯ Нет? КАК ТЫ ЭТО РЕШИЛ
sobakazabiyaka: Это формулы приведения, что тут объяснять)
Вас заинтересует