• Предмет: Математика
  • Автор: nastakozyr28
  • Вопрос задан 3 года назад

помогите пожалуйста умоляю​

Приложения:

Ответы

Ответ дал: Persisten
0

Пошаговое объяснение:

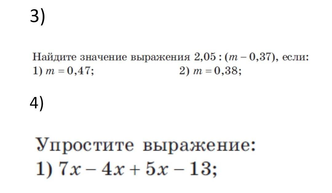
3)

Чтобы найти значение выражения, просто подставь значение m в данный пример:

1) m=0,47; это число подставляем в начальный пример 2,05:(m-0,37)

Получаем: 2,05:(0,47-0,37) = 2,05:0,1=20,5

2) m=0,38; Делаем аналогично и получаем:

2,05:(0,38-0,37) = 2,05:0,01=205

4)

1) 7x-4x+5x-13

Здесь просто считаешь числа, рядом с которыми стоит переменная x

-13 нельзя с ними, т.к. около него нет x:

7-4+5=8

Тоже самое в уравнении, но с x:

7x-4x+5x=8x

А к нему уже добавляешь оставшееся число -13, в итоге ответ:

8x-13

Вас заинтересует