• Предмет: Информатика
  • Автор: Аноним
  • Вопрос задан 3 года назад

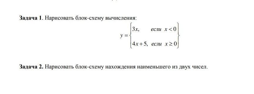
Информатика! Срочно пожалуйста​

Приложения:

Ответы

Ответ дал: Timuross
1

Ответ:

1 задача:

x = int(input("-->")

if x < 0:

    y = 3 * x

if x =< 0:

    y = x * 4 + 5

2 задача:

b = int(input("-->")

a = int(input("-->")

if b < a:

   print(b)

if a < b:

   print(a)

Вас заинтересует