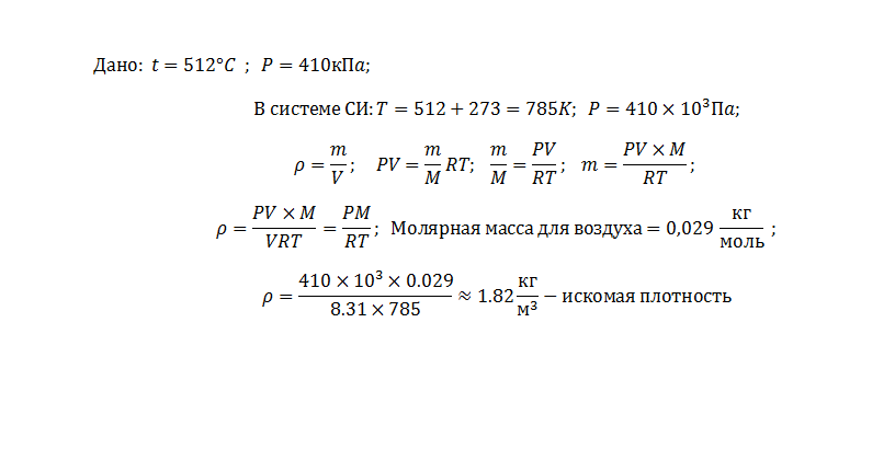
Определите плотность воздуха в камере сгорания дизельного двигателя при температуре 512С°, если давление воздуха равно 410 кПа
Ответы
Ответ дал:
0
Вот держи, только единицы измерения в расчете не забудь написать. Удачи
Приложения:

Вас заинтересует
2 года назад
2 года назад
8 лет назад
8 лет назад
10 лет назад
10 лет назад