• Предмет: Алгебра
  • Автор: alihanhiperg
  • Вопрос задан 3 года назад

помогите пж!! срочно!​

Приложения:

Ответы

Ответ дал: kemelovahadiza
0

Объяснение:

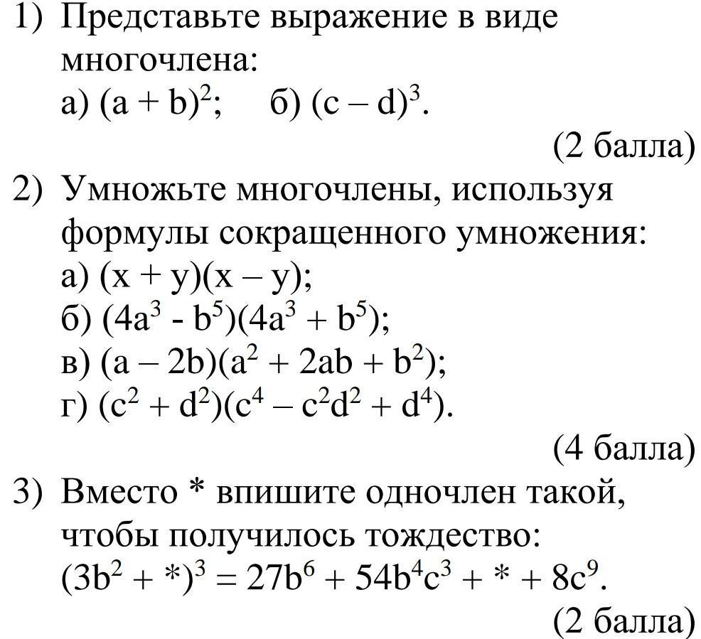
1)

а)

 =  {a}^{2}  + 2ab +  {b}^{2}

б)

 =  {d}^{2}

2).


alihanhiperg: И ВСЕ?
Ответ дал: wieslawlozickip5w1nd
1

Ответ:

Объяснение:

1)

a) (a+b)²=a²+2ab+b²      b)(c-d)³=c³-3c²d+3cd²-d³

2)

a)(x+y)(x-y)=x²-y²     b)(4a³-b^5)(4a³+b^5)=16a^6-b^10

c)(a-2b)(a²+2ab+b²)=a³-(2b)³=a³-8b³

d)(c²+d²)(c^4-c²d²+d^4)=(c²)³+(d²)³=c^6+d^6

3)

(3b²  +   *    )³=27b^6+54b^4c³+   *          +8c^9

(3b^2+  2c³)³=27b^6+54b^4c³ +12b²c^6+8c^9


alihanhiperg: Спосибо!!!
alihanhiperg: ПРОСТО ЛУДШИИ
Вас заинтересует