• Предмет: Алгебра
  • Автор: Wilhelmina
  • Вопрос задан 10 лет назад

Помогите пожалуйста!

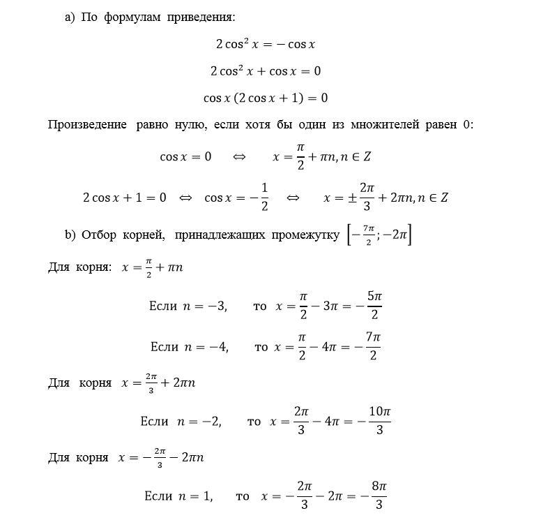
а)Решите уравнение 2cos^2  x = sin(3п/2 + x) 

б)Найдите все корни этого уравнения, принадлежащие промежутку [-7п/2 ; -2п] 

Ответы

Ответ дал: Аноним
0

Решение смотрите  на  фотографии

Приложения:
Вас заинтересует