Пластины конденсатора расположены горизонтально и в пространстве между
ними в равновесии находится заряженный шарик. Через некоторое время
расстояние между обкладками заполняют жидким диэлектриком с
диэлектрической проницаемостью = 3, несмотря на это шарик сохранил свое
равновесие. Чему равно отношение плотности материала заряженного шарика к
плотности жидкого диэлектрика?
zhumabekaldiyar07:
пж ответте
Ответы
Ответ дал:
3
Ответ:
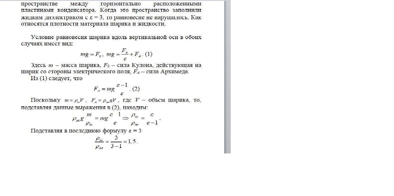
Условие равновесия шарика вдоль вертикальной оси в обоих случаях имеет вид:
, . (1)
Здесь m – масса шарика, Fk – сила Кулона, действующая на шарик со стороны электрического поля, FA – сила Архимеда.
Из (1) следует, что
. (2)
Поскольку , , где V – объем шарика, то, подставляя данные выражения в (2), находим:
.
Подставляя в последнюю формулу = 3
.
Объяснение:
Приложения:

Вас заинтересует
2 года назад
2 года назад
2 года назад
8 лет назад
9 лет назад