• Предмет: Алгебра
  • Автор: dododoshka79
  • Вопрос задан 3 года назад

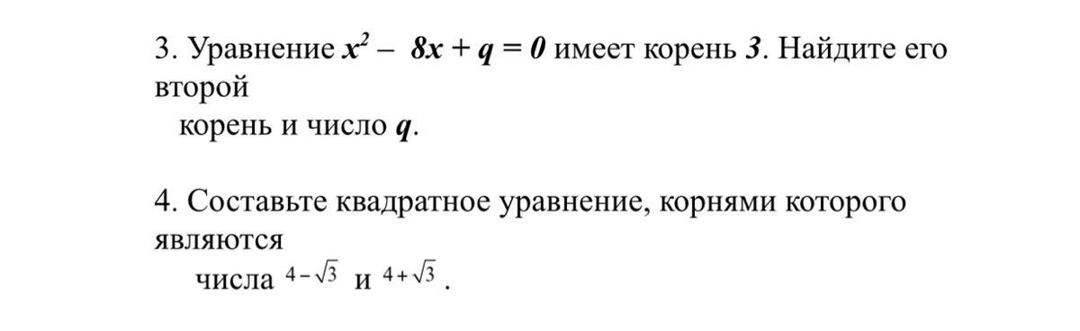
Помогите пожалуйста

Приложения:

Ответы

Ответ дал: goplebedev25
0

Пока на 3

Ответ:

x=3 подставляем

3^2-8*3+q=0

q=24-9

q=15

Теперь подставляем q

x^2-8x+15=0

D=64-4*15=корень из 4 = 2^2

x1= 8+2/2=5

x2= 8-2/2=3

Ответ: Второй корень = 5

4

х1= 4-к3; х2= 4+к3

x^2+px+q=0

p=-(x1+x2)=-(4-к3+4к3)=-8

q=(4-к3)(4+к3)=4^2-(к3)^2=16-9=7

x^2-8x+7=0

Вас заинтересует