помогите пожалуйста с информатикой вот такие задачки:
Линейные программы.
Напишите программу на ШАЯ. Вычислите площадь боковой поверхности куба. S=4a(в квадрате)
Условный оператор (ветвление)
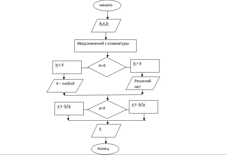
Нарисуйте блох-схему. Найдите решение уравнения ax+b=0 если оно отсутствует.
Циклы
Напишите программу на Паскале. Вводится последовательность из N целых чисел. Сколько отрицательных чисел и сумма положительных чисел?
Одномерные массивы
Напишите программу на паскале. В одномерном массиве вычислите сумму положительных элементов.
Двумерные массивы
Напишите программу на паскале. Дан квадратный целочисленный массив. Уменьшить в два раза все его элементы.
Если что извините, надеюсь не много прошу.
Ответы
Ответ дал:
0
Так... Начнем по порядку.
1. Линейную программу сделал.
2. Блок-схема есть.
3. Циклы сделал.
4. Одномерный массив сделал.
5. Двумерный массив сделал.
Вроде бы все :)
1. Линейную программу сделал.
2. Блок-схема есть.
3. Циклы сделал.
4. Одномерный массив сделал.
5. Двумерный массив сделал.
Вроде бы все :)
Приложения:

Ответ дал:
0
Incaze спасибо надеюсь правильно
Вас заинтересует
2 года назад
8 лет назад
10 лет назад