Ответы
Ответ дал:
0
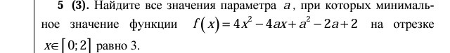
минимум функция будет достигать в точке a/2.
найдем значение в этой точке.
4*a^2/4-4a*a/2+a^2-2a+2=a^2-2a^2+a^2-2a+2=2-2a
получаем уравнение
2-2а=3
а=-1/2
найдем значение в этой точке.
4*a^2/4-4a*a/2+a^2-2a+2=a^2-2a^2+a^2-2a+2=2-2a
получаем уравнение
2-2а=3
а=-1/2
Вас заинтересует
3 года назад
3 года назад
8 лет назад
8 лет назад
11 лет назад
11 лет назад
11 лет назад