• Предмет: Алгебра
  • Автор: Аноним
  • Вопрос задан 3 года назад

СРОЧНО, ПОЖАЛУЙСТА ПОМОГИТЕ!!!

Приложения:

Ответы

Ответ дал: palilov243659
0

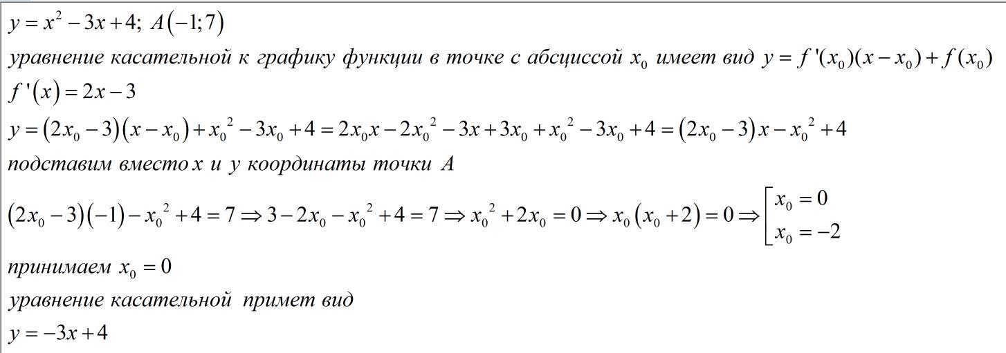
Ответ:

y=-3x+4

Объяснение:

/////////////////////////////////////

Приложения:
Вас заинтересует