• Предмет: Математика
  • Автор: mishafootball19
  • Вопрос задан 3 года назад

Помогите пожалуйста решить,даю 100 баллов

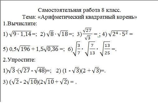
Приложения:

Ответы

Ответ дал: Miroslava227
1

Ответ:

1.

1

 \sqrt{9 \times 1.14}  =  \sqrt{ \frac{9 \times 114}{100} }  =   \frac{3 \sqrt{114} }{10}  \\

2

 \sqrt{8}  \times  \sqrt{18}  =  \sqrt{8 \times 9 \times 2}  =  \\  =  \sqrt{ {4}^{2}  \times  {3}^{2} }    = 4 \times 3 = 12

3

 \frac{ \sqrt{27} }{ \sqrt{3} }  =  \sqrt{ \frac{27}{3} }  =  \sqrt{9}  = 3 \\

4

 \sqrt{ {2}^{4} \times  {5}^{2}  }  =  {2}^{2}  \times 5 = 4 \times 5 = 20 \\

2.

1

 \sqrt{3} ( \sqrt{27}  -  \sqrt{48}) =  \sqrt{3}   \times  \sqrt{27}  -  \sqrt{3}  \times  \sqrt{48}  =  \\  =  \sqrt{ {3}^{4} }  -  \sqrt{ 3 \times 3 \times 16}  =  {3}^{2}  - 3 \times 4 = 9 - 12 =  - 3

2

(1 -  \sqrt{3} )(2 +  \sqrt{3} ) = 2 +  \sqrt{3}  - 2 \sqrt{3}  -  {( \sqrt{3} )}^{2}  =  \\  = 2 -  \sqrt{3}  - 3 =  - 1 -  \sqrt{3}

3

( \sqrt{2}  - 2 \sqrt{10} )(2 \sqrt{10}  +  \sqrt{2} ) =  \\  =  {( \sqrt{2} )}^{2}  -  {(2 \sqrt{10}) }^{2}  = 2 - 4 \times 10 =  \\  = 2 - 40 =  - 38


Аноним: Miroslava227 мне помогите пожалуйста очень срочно нужен ваш ответ
Вас заинтересует