• Предмет: Математика
  • Автор: 25hjoerf10
  • Вопрос задан 3 года назад

Дискретная математика 100 б

Приложения:

Ответы

Ответ дал: olgaua64
1

Відповідь:

Покрокове пояснення:

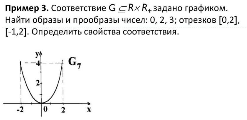
х→у=f(x)=x^2

Образ:

0 есть 0

2 есть 4

3 есть 9

[0; 2] есть [0; 4]

[-1; 2] есть[1; 4]

Прообраз

0 есть 0

2 есть {-√2; √2}

3 есть {-√3; √3}

[0; 2] есть [-√2; √2]

[-1; 2] есть пустое множество, так как для всех х у>0

Соотношение не взаимооднозначное, так для х и -х соответствует один у


olgaua64: Где то так
25hjoerf10: Огромное вам спасибо!!!! Вы снова меня спасли!!!
25hjoerf10: Спасибо за подробное объяснение!
olgaua64: Пожалуйста
Вас заинтересует