• Предмет: Физика
  • Автор: holahola007
  • Вопрос задан 3 года назад

Решение задачи есть. Можете кто то объяснить что откуда берется. Спасибо

Приложения:

Ответы

Ответ дал: gregysize
0

Ответ:

Объяснение:

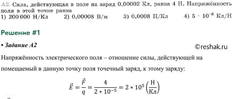
Напряженностью электрического поля в точке называется отношение силы, которая действует на заряд, помещенный в данную точку, к величине этого заряда. В данной задаче на заряд, величина которого равна 0,00002 Кл или 2 * 10^{-5} Кл действует сила равная 4 Н. Тогда, исходя из определения, получаем, что напряженность это E = \dfrac{4}{2 * 10^{-5}} = \dfrac42*10^5 = 2*10^5 Н/Кл


holahola007: спасибо
gregysize: Пожалуйста!
Вас заинтересует