• Предмет: Алгебра
  • Автор: lkjmkl
  • Вопрос задан 3 года назад

Помогите пожалуйста, буду очень благодарен

Приложения:

Ответы

Ответ дал: Tina1701
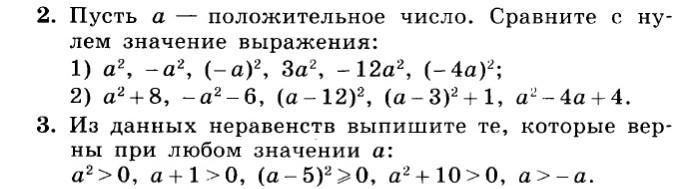
1

Ответ:

Объяснение:

1) а² больше 0

- а² ∠ 0

(-а)² больше 0

3а² больше 0

-12а² ∠ 0

( - 4 а)² больше 0

2.   а² + 8 больше 0

     -а² - 6 ∠0

( а - 12)² ≥ 0

( а+3)² +1 больше 0

а² -4а + 4 = ( а-2)² ≥ 0

3.  

( а - 5 ) ²≥0

а² + 10 больше 0.


lkjmkl: спасибо большое!!! хорошего дня!!
Вас заинтересует