• Предмет: Алгебра
  • Автор: Mashacka
  • Вопрос задан 3 года назад

Срочно!
Решите пожалуйста

Приложения:

Ответы

Ответ дал: 68tata
1

Ответ:

1     1) 4.2

2    1)  6 и 7

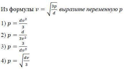
3    1) p=\frac{dv^2}{3}

Решение:

1

7\sqrt{1-c}=7\sqrt{1-0.64}=7\sqrt{0.36}=7*0.6=4.2

2

\sqrt{36} <\sqrt{45} <\sqrt{49}  ;\\6<\sqrt{45}<7

3

v=\sqrt{\frac{3p}{d} };\\\\v^2=\frac{3p}{d};\\\\p=\frac{v^2d}{3}

Вас заинтересует