• Предмет: Алгебра
  • Автор: bulyganikita7
  • Вопрос задан 3 года назад

Помогите пожалуйста дам 10 баллов и лучший ответ!​

Приложения:

Ответы

Ответ дал: 68tata
1

Ответ:

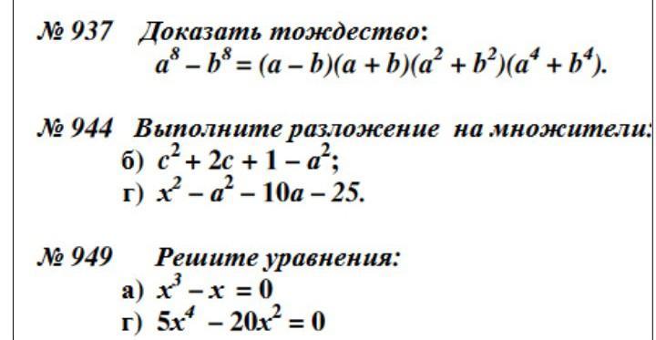
937

(a-b)(a+b)(a²+b²)(a⁴+b⁴)=(a²-b²)(a²+b²)(a⁴+b⁴)=(a⁴-b⁴)(a⁴+b⁴)=a⁸-b⁸;

938

б) (с²+2с+1)-а²=(с+1)²-а²=(с+1-а)(с+1+а)

г)х²-а²-10а-25=х²-(а²+2*5а+5²)=х²-(а+5)²=(х-а-5)(х+а+5)

949

а)х³-х=0

х(х²-1)=0

х(х-1)(х+1)=0

х₁=0 или х₂=1 или х₃= -1      -ответ

г)5х⁴-20х²=0;

5(х⁴-4х²)=0;  /:5

(х²-2х)(х²+2х)=0

х(х-2)х(х+2)=0

х₁=0 или х₂=2 или х₃=-2      -ответ


bulyganikita7: Спасибо!
Вас заинтересует