• Предмет: Химия
  • Автор: ksusaakovenko79
  • Вопрос задан 3 года назад

помогите пожалуйста

контрольная по химии 9 класс

Приложения:

Ответы

Ответ дал: thisamaliya
1
1- 1,5
2- 4
3- 4
4- 3
5- 324
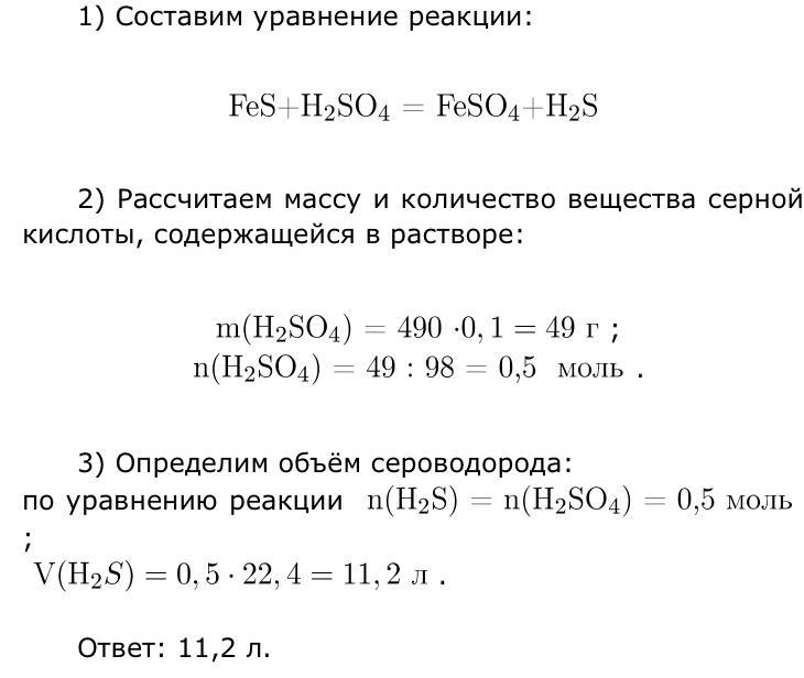
6-
Приложения:
Вас заинтересует